11 KiB

Tests automation

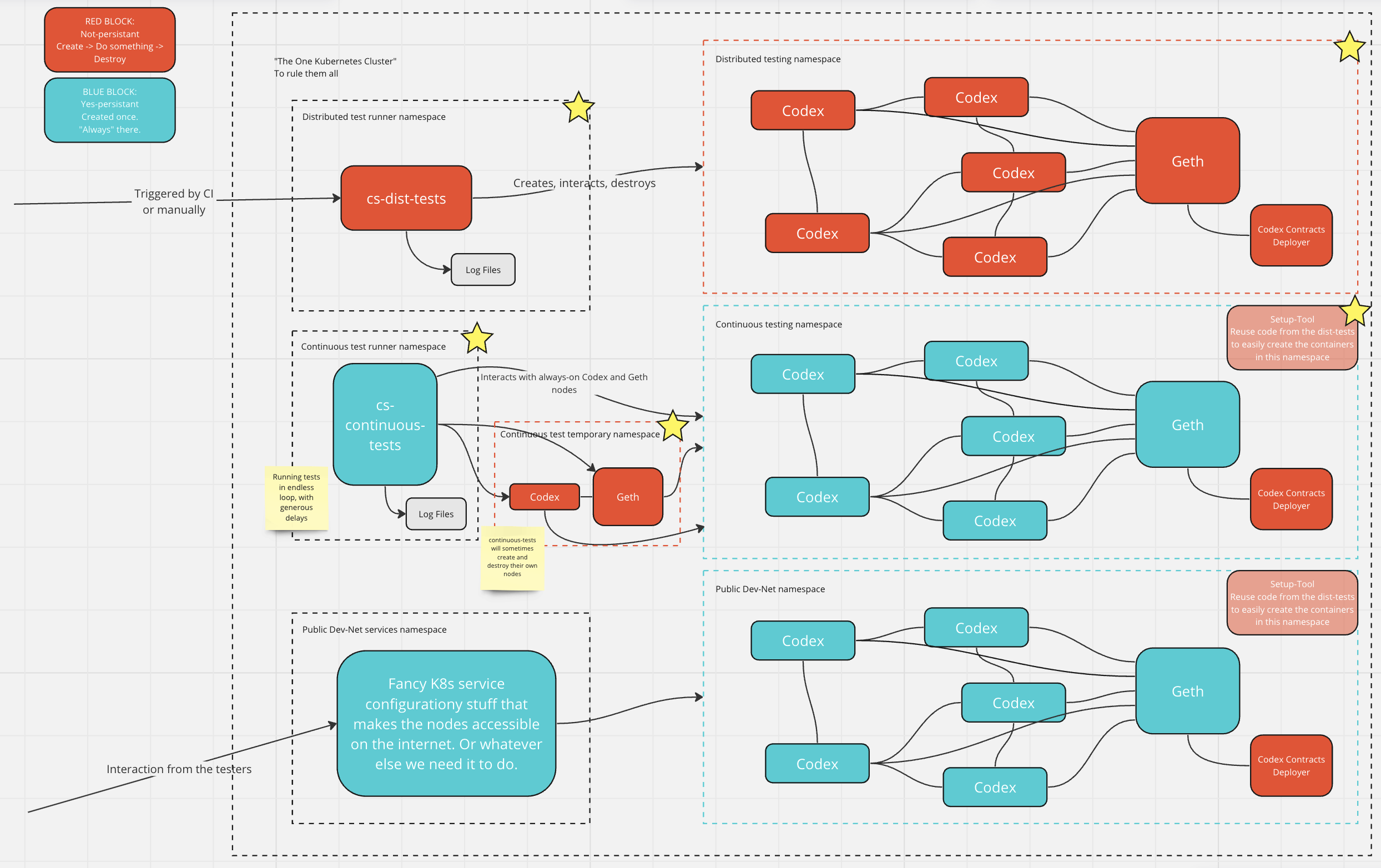
  1. Description
  2. Architecture
  3. Run on remote cluster

Description

The goal of Distributed System Tests for Nim-Codex is to test how Codex works in different topologies in the distributed network and to be able to detect regressions during development.

We can run Tests locally and it works well, but in order to scale that we may need to run Tests in an automatic way using remote Kubernetes cluster.

Initially, we are considering to run dist-tests on nim-codex master branch merge, to be able to determine regressions. And we also working on Continuous Tests which are called to detect issues on continuous Codex runs.

Architecture

Architecture
                                        Vector --> Elaticsearch --> Kibana
                                      / (Logs)         |
GitHub --> CI --> Kubernetes -->  Job                  |
      \             /                 \                |
        -----------                     Prometheus --> Grafana
                                        (Metrics)
  1. GitHub Actions run a workflow
  2. This workflow create a Job in Kubernetes cluster
  3. Job run Dist-Tests runner Pod with specified parameters
  4. Dists-Tests runner run the tests from inside the Kubernetes and generate the logs
  5. Vector ship the logs of the Dists-Tests Pods
  6. Prometheus collect the metrics of the Dists-Tests Codex Pods
  7. We can see the status of the Dist-Test

Components

Component Description
cs-codex-dist-tests Distributed System Tests
Kubernetes Environment where we run Tests
Vector Ship logs to the Elasticsearch
Elasticsearch Store and index logs
Kibana Discover the logs in Elasticsearch
Grafana Visualize tests run results and metrics
Prometheus Collect and store metrics

Note: These components are not mentioned on the diagram and provided to understand what do we have under the hood

Run on remote cluster

In case of local run we use Docker Desktop Kubernetes cluster and during the services checks, app connect directly to the cluster worker nodes and perform ports check. And in case of remote cluster, it would be required to configure services ports exposing using Ingress Controller or run tests directly inside the cluster.

Now, we have a configuration key RUNNERLOCATION which change the logic of the services ports check and when we run tests inside remote cluster we should set it to the InternalToCluster.

As for now, it was decided to run tests inside the remote Kubernetes cluster using CI because

  • Stable connection from app to the Kubernetes API
  • Independence from the CI limitations for long runs
  • Easy, fast, configurable and detachable run

Because tests are run on remote cluster we need a way to see their execution status and to analyze the logs as well. For that we use Elasticsearch, Kibana and Grafana with logs shipped by Vector. Please see Tests logs for more information.

Now we can Run tests manually and Run tests automatically on remote Kubernetes cluster which requires to be pre-configured.

Kubernetes cluster pre-configuration

Before running the tests on remote Kubernetes cluster we performed manual pre-configuration and it was require to

  1. Create a namespace
  2. Create kubeconfig for App
  3. Create a secret with created kubeconfig
  4. Create kubeconfig for GitHub Actions

Run tests manually

To run tests manually we have the following requirements

  1. Get kubeconfig - to access the cluster
  2. Install kubectl - to create resources in the cluster
  3. Install OpenLens - to browse cluster resources

And to run the tests we should perform the following steps

  1. Create a Pod in the cluster, in the default namespace and consider to use your own value for metadata.name

    pod.yaml
    ---
    apiVersion: v1
    kind: Pod
    metadata:
      name: dist-tests-runner
      namespace: default
      labels:
        app: dist-tests-runner
        launched: manually
    spec:
      containers:
      - name: dotnet
        image: mcr.microsoft.com/dotnet/sdk:7.0
        env:
        - name: RUNNERLOCATION
          value: InternalToCluster
        - name: KUBECONFIG
          value: /opt/kubeconfig.yaml
        command: ["sleep", "infinity"]
        volumeMounts:
        - name: kubeconfig
          mountPath: /opt/kubeconfig.yaml
          subPath: kubeconfig.yaml
        - name: logs
          mountPath: /var/log/cs-codex-dist-tests
      restartPolicy: Never
      volumes:
        - name: kubeconfig
          secret:
            secretName: cs-codex-dist-tests-app-kubeconfig
        - name: logs
          hostPath:
            path: /var/log/cs-codex-dist-tests
    
    kubectl apply -f pod.yaml
    
  2. Exec into the Pod using the name you set in the previous step

    # kubectl
    kubectl exec -it dist-tests-runner -- bash
    
    # OpenLens
    OpenLens --> Pods --> dist-tests-runner --> "Press on it" --> Pod Shell
    
  3. Clone dist-tests repository

    folder="/opt/dist-tests"
    
    git clone https://github.com/codex-storage/cs-codex-dist-tests.git $folder
    cd $folder
    
  4. Define variables - optional

    # RUNNERLOCATION                              # defined at Pod creation
    # KUBECONFIG                                  # defined at Pod creation
    export LOGPATH="/var/log/cs-codex-dist-tests" # Logs from that location will be send in Elasticsearch
    export RUNID=$(date +%Y%m%d-%H%M%S)           # Run ID to show in Kibana/Grafana
    export TESTID=$(git rev-parse --short HEAD)   # Test ID to show in Kibana/Grafana
    
  5. Run tests

    # All tests
    dotnet test
    
    # Short tests
    dotnet test Tests
    
    # Long tests
    dotnet test LongTests
    
    # Specific test
    dotnet test --filter=CodexLogExample
    
  6. We can see in OpenLens Pods started by dist-tests app

  7. If we set LOGPATH to a location specified above, we should be able to see tests execution status in Kibana/Grafana. For more information, please see Tests logs.

Run tests automatically

Now we use GitHub Actions to trigger dist-tests run manually and considering to run them on nim-codex master branch merge.

It works in the following way

  1. Github Actions secrets contains kubeconfig to interact with the Kubernetes cluster.

  2. GitHub Actions workflow uses kubectl to create Kubernetes Job based on the job.yaml manifest file. It also accept optional inputs at run

    • source - Dist-tests source repository
    • branch - Repository branch
    • namespace - Namespace where Dist-test runner will de created
    • nameprefix - Dist-test runner name prefix
  3. Kubernetes Job will run the Pod with a custom Docker image - codexstorage/cs-codex-dist-tests.
    Image entrypoint is customizable and we can pass the following variables

    • SOURCE - Dist-tests source repository, useful when we work with forks - default="current repository"
    • BRANCH - Repository branch, useful when we would like to run tests from the custom branch - default="master"
    • FOLDER - Where to clone repository and it is done just to organize the things - default="/opt/dist-tests"

    Note: Variables SOURCE and BRANCH passed by GitHub Actions to the Kubernetes Job and then to the Pod.

  4. Job manifest is setting all required variables which are part of the Pod run

    RUNNERLOCATION=InternalToCluster
    KUBECONFIG=/opt/kubeconfig.yaml
    LOGPATH=/var/log/cs-codex-dist-tests
    NAMESPACE=default
    SOURCE=current repository
    BRANCH=master
    RUNID=datetime
    TESTID=short sha
    
  5. Dist-tests runner will use kubeconfig to interact with the Kubernetes and run the tests, which is set by KUBECONFIG variable.

  6. Runner will execute all tests and will write the logs to the /var/log/cs-codex-dist-tests folder.

  7. Kubernetes Job status will be changed from Running to the Completed or Failed.

  8. Vector will ship the logs to the Elasticsearch.

  9. We can check execution status in Kibana and Grafana. For more information, please see Tests logs.

Tests logs

Note: This part is not finished yet and it is under development

We use Elasticsearch to store and discover the logs of the tests execution and Codex Pods which are run during the tests.

We can use Kibana to discover all the logs and Grafana to see tests execution status.

Endpoints

App URL Authentication
Kibana kibana.dist-tests.codex.storage GitHub account
Grafana grafana.dist-tests.codex.storage GitHub account

Kibana

As for now, we have the following indices in Kibana

# Index Pattern Description
1 dist-tests-status* Dist-tests execution status logs
2 dist-tests-logs* Dist-tests logs collected by runner
3 dist-tests-pods* Dist-tests Pods logs
4 continuous-tests-status* Dist-tests execution status logs
5 continuous-tests-logs* Dist-tests logs collected by runner
6 continuous-tests-pods* Dist-tests Pods logs
7 kubernetes* All Kubernetes Pods logs

Grafana

As for now, we have the following Dashboards in Grafana

# Dashboard
1 Distributed Tests - Status
2 Continuous Tests - Status