This website requires JavaScript.
Explore
Help
Sign In
logos-storage
/
logos-storage-nim-cs-dist-tests
Watch
1
Star
0
Fork
0
You've already forked logos-storage-nim-cs-dist-tests
mirror of
https://github.com/logos-storage/logos-storage-nim-cs-dist-tests.git
synced
2026-01-15 03:43:08 +00:00
Code
Issues
Packages
Projects
Releases
Wiki
Activity
logos-storage-nim-cs-dist-t...
/
docs
/
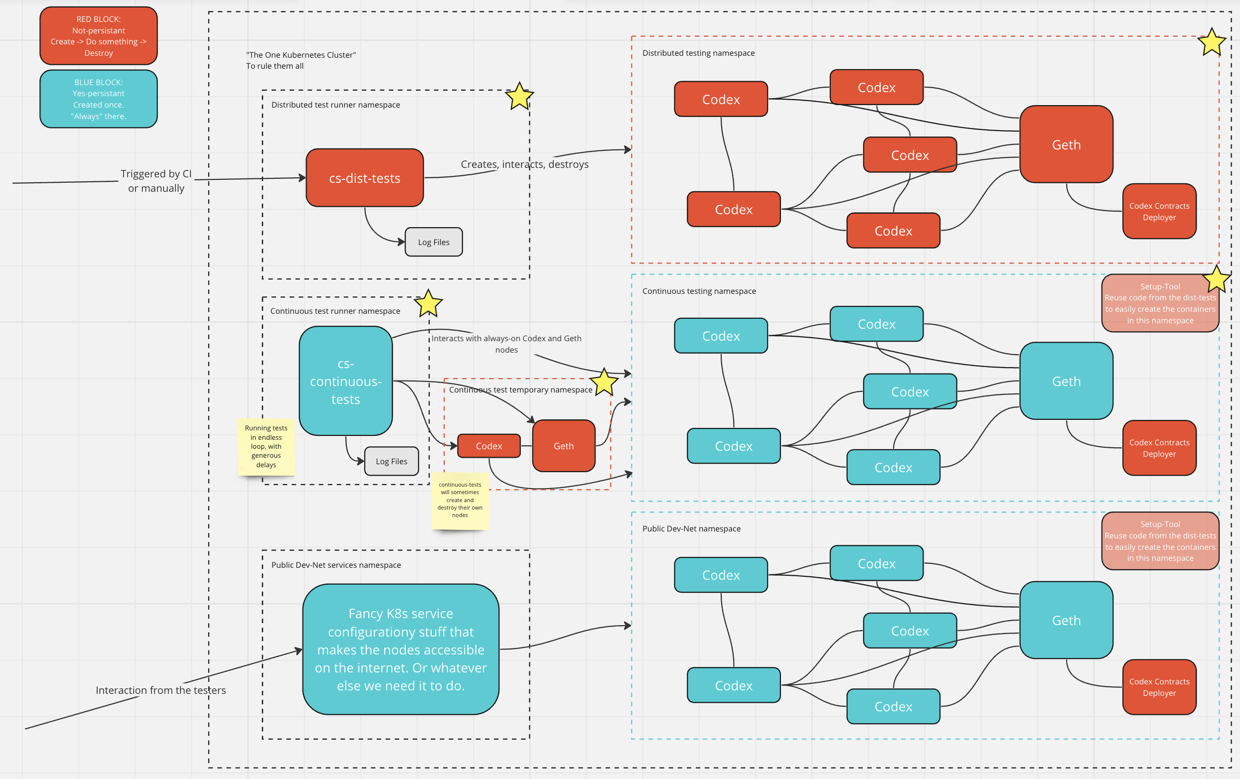
CodexTestNetArchitecture.png
benbierens
418daf1e3f
Updates the docs
2023-09-21 14:39:41 +02:00
537 KiB
2488x1564px
Raw
History